





Brand Name : GHXAMP
Certification : CE
Origin : CN(Origin)
Maximum Power Per Channel : 131-200W
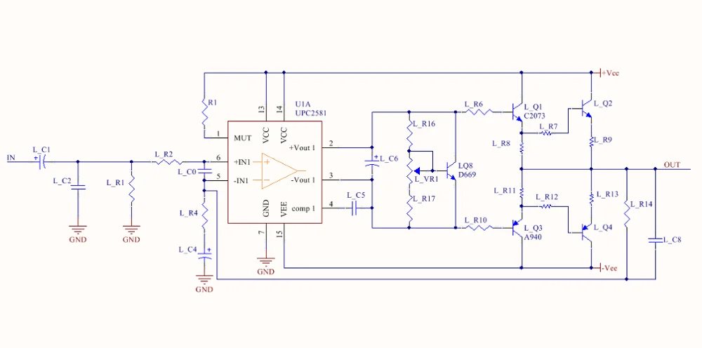
Model Number : ONsemi Tube Amplifier Better than LM3886 TDA7293 amplifier
Package : Yes
Channels : 2 (2.0)
ON Semiconductor : NJW0281G NJW0302G
Buy This Item On Aliexpress: